威廉希尔williamhill(亚洲)公司 - 中文官网
首 页
公司概况
公司简介
组织架构
发展历程
信息公开
公司动态
属下企业动态
安全/环保
党群工作
企业文化
企业愿景
企业使命
核心价值观
重点项目
项目简介
项目动态
人力资源
人才战略
人才招聘
联系我们
联系方式
首 页
公司概况
公司简介
组织架构
发展历程
信息公开
公司动态
属下企业动态
安全/环保
党群工作
企业文化
企业愿景
企业使命
核心价值观
重点项目
项目简介
项目动态
人力资源
人才战略
人才招聘
联系我们
联系方式
首页
>
新闻资讯
>
属下企业动态
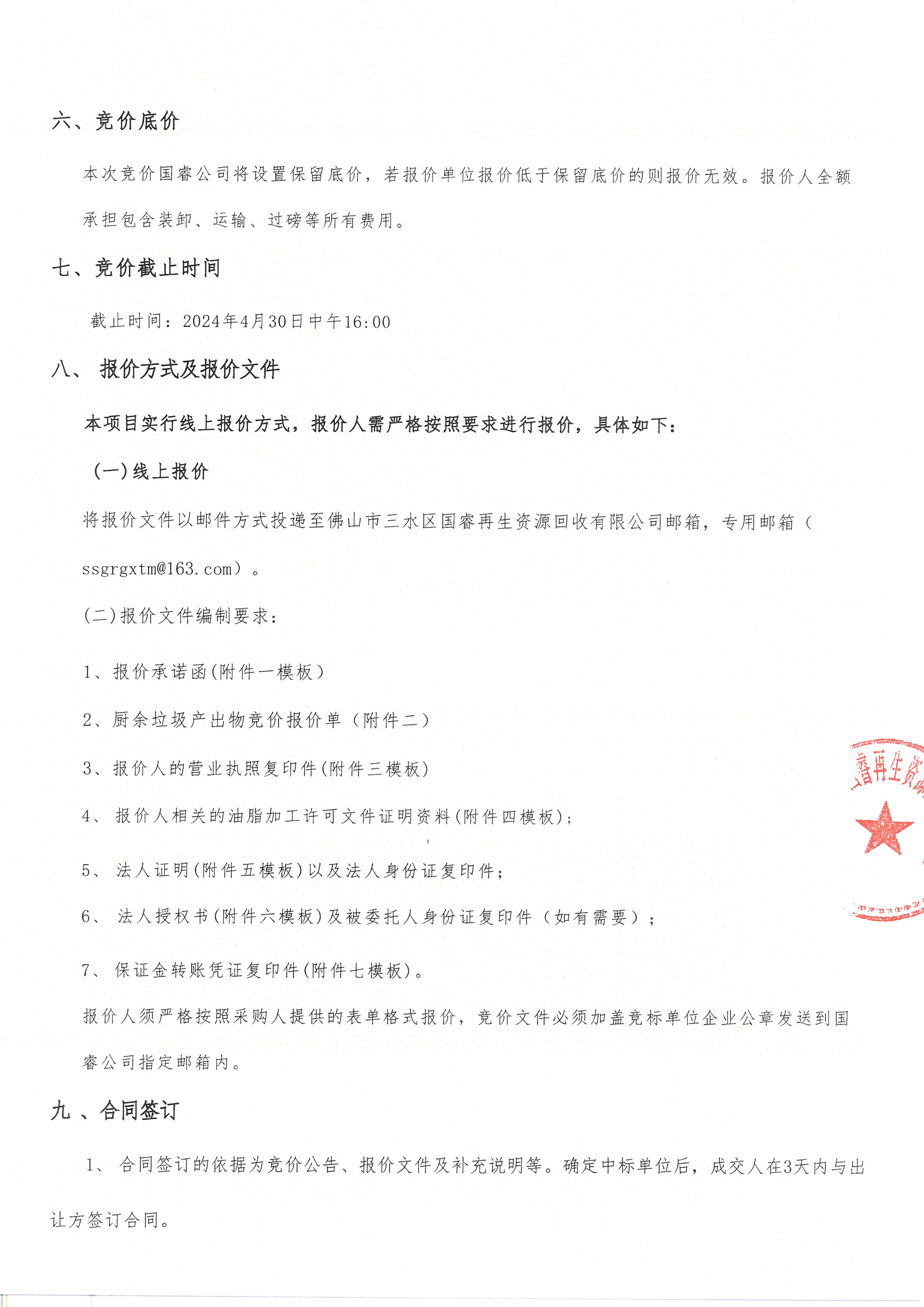
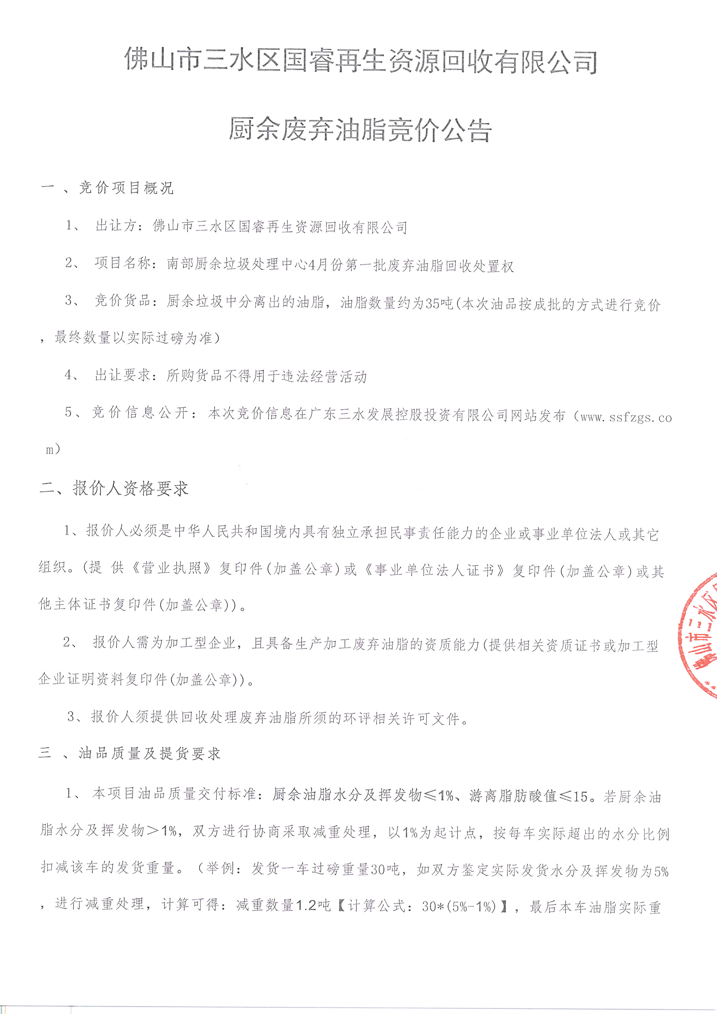
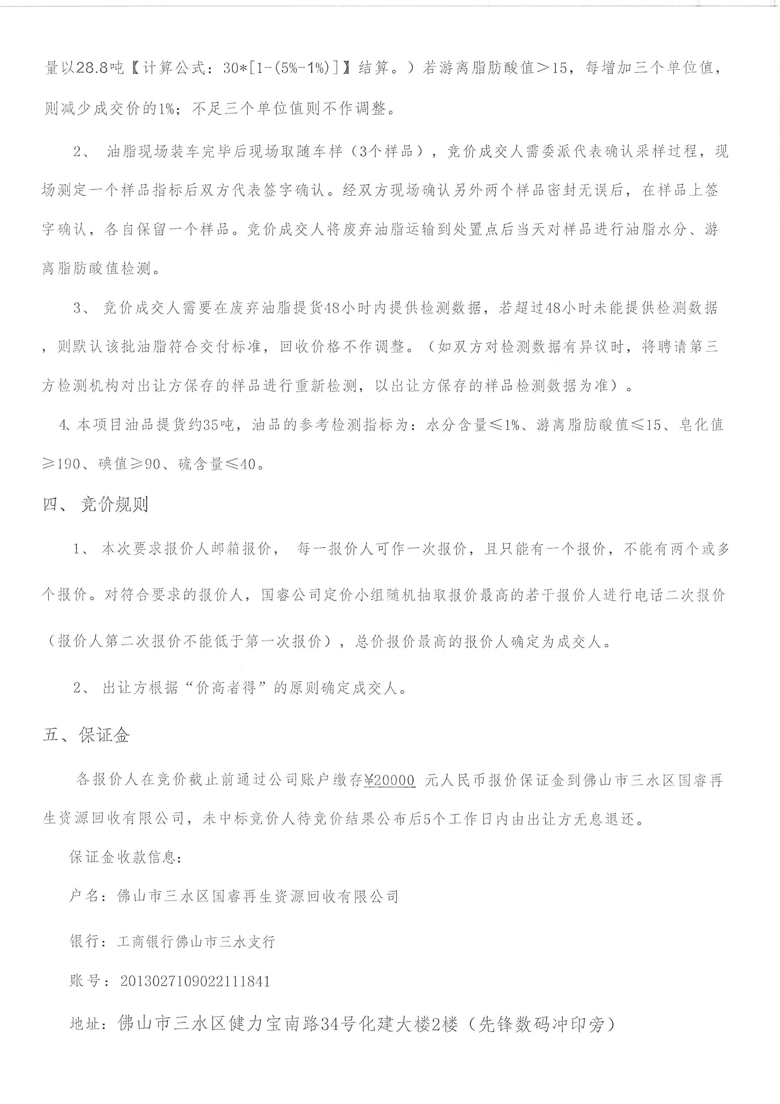
佛山市三水区国睿再生资源回收有限公司厨余废弃油脂竞价公告
发表时间:2024-04-28
阅读量:2569
附件内容详见公告电子版~