威廉希尔williamhill(亚洲)公司 - 中文官网
首 页
公司概况
公司简介
组织架构
发展历程
信息公开
公司动态
属下企业动态
安全/环保
党群工作
企业文化
企业愿景
企业使命
核心价值观
重点项目
项目简介
项目动态
人力资源
人才战略
人才招聘
联系我们
联系方式
首 页
公司概况
公司简介
组织架构
发展历程
信息公开
公司动态
属下企业动态
安全/环保
党群工作
企业文化
企业愿景
企业使命
核心价值观
重点项目
项目简介
项目动态
人力资源
人才战略
人才招聘
联系我们
联系方式
首页
>
新闻资讯
>
属下企业动态
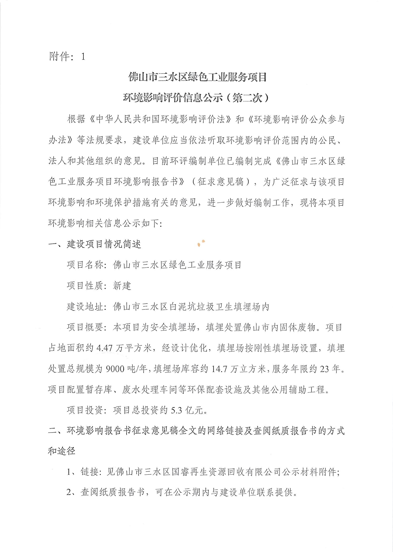
佛山市三水区绿色工业服务项目环境影响评价信息公示(第二次)
发表时间:2021-04-15
阅读量:3306
附件:建设项目环境影响评价公众意见表
佛山市三水区绿色工业服务项目环境影响报告书(征求意见稿)