威廉希尔williamhill(亚洲)公司 - 中文官网
首 页
公司概况
公司简介
组织架构
发展历程
信息公开
公司动态
属下企业动态
安全/环保
党群工作
企业文化
企业愿景
企业使命
核心价值观
重点项目
项目简介
项目动态
人力资源
人才战略
人才招聘
联系我们
联系方式
首 页
公司概况
公司简介
组织架构
发展历程
信息公开
公司动态
属下企业动态
安全/环保
党群工作
企业文化
企业愿景
企业使命
核心价值观
重点项目
项目简介
项目动态
人力资源
人才战略
人才招聘
联系我们
联系方式
首页
>
新闻资讯
>
公司动态
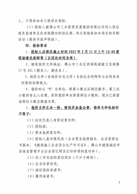
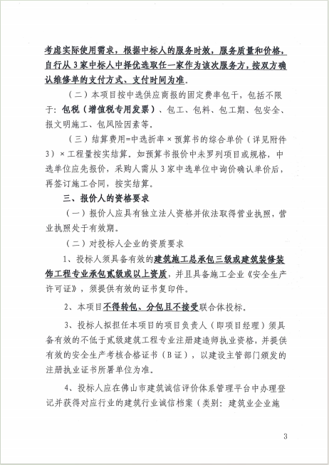
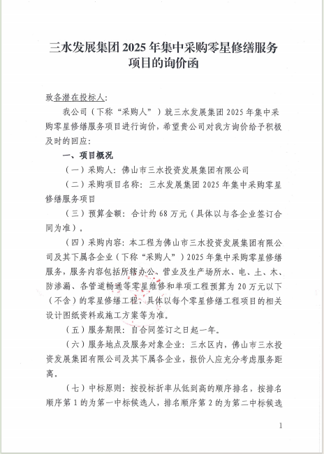
williamhill中文官网集团2025年集中采购零星修缮服务项目询价文件
发表时间:2025-01-24
阅读量:1937
附件1:投标文件格式
附件2:工程施工考核表
附件3:williamhill中文官网集团零星装修修缮工程预算书